Urbanie & Urbanus
Issue 2026 Jan
AI and Urban Design
Issue 13, P. - P.
AI Governance and Governance in AI For our Cities: Opportunities and Safeguards in the Transforming Global Construction Paradigm
Figures

Diagram 1. AI Market Readiness Overview for AEC in Q4 2025

Diagram 2. The Dual Role of AI in Building Our Cities, generated with Notebooklm

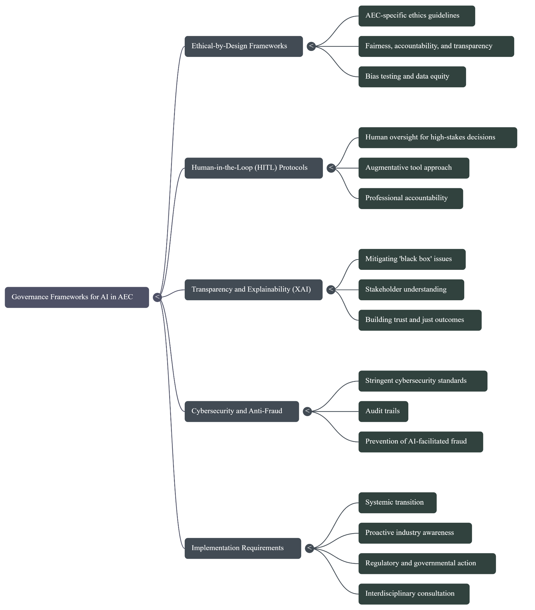
Diagram 3. Governance Framework for AI in AEC, generated using Notebooklm
